- このトピックには27件の返信、1人の参加者があり、最後に
長野支部 山岸により2年、 7ヶ月前に更新されました。
-
作成者トピック
-
2023年7月3日 3:25 PM #10303
管理者
キーマスターメンバーの皆様はこちらで交流してください
投稿の際は「支部名・氏名」での投稿をお願いします。(例:石川支部・山田)
情報交換や全事研実践例投稿の報告、相互コメントの共有など、大会前までに交流を図りましょう。
-
作成者トピック
-
投稿者返信
-
2023年8月7日 7:42 AM #11195
長野支部 山岸
ゲスト分科会参加の皆様へ
全国大会お疲れ様でした。
短い期間でしたが、他県の状況等も知る機会となり有意義でした。
また、それぞれ異なった環境にはありますが、
目指すところは同じなのだとあらためて実感することができました。時間があれば、もう少し各県の実情等お聴きしたいところでした。
残念ですがしかたありませんね。
それでも皆様から大変刺激を受けた1ヶ月でした。
ありがとうございました。まだまだ酷暑が続きますがお体ご自愛いただき、
ますますご活躍ください。2023年8月7日
安曇野市立堀金中学校
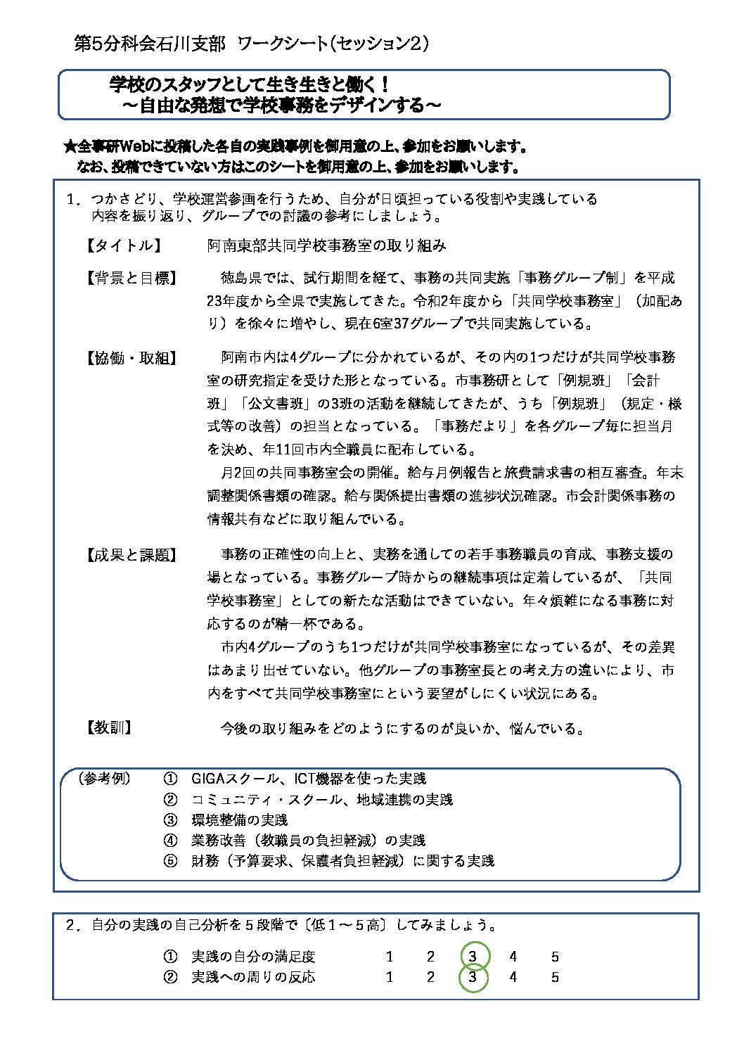
山岸 彰2023年8月4日 6:41 AM #11165徳島 太田越
ゲスト大変遅くなりましたが、共同実施の取り組みについてのワークシート送ります。文字にまとめるのも苦手ですが、取り組みで来ていないなあ という実感です。ほんと、今どう取り組んでいったらいいか悩んでいて、それが文字になった感じです。
今日の分科会で、何か次へのアクションのヒントが得られればいいな~と思っています。Attachments:
2023年8月1日 1:55 PM #11092山梨支部 時田
ゲスト政木さん
質問へのご回答、ありがとうございました。額面が変わらなければ、保護者はそれほど気にならないといった感じでしょうか。とてもよいタイミングでの取り組みだったのですね。
余談ですが、就学援助者は給食費の負担がそもそも無いという点に驚きました。本市では、保護者が一度負担し、学期末に負担分を支給という形だったので…。同じ制度でも、ところ変わればやり方は違うものなのですね。太田越さん
研究大会の運営、お疲れさまです。色々と重なって大変な中、こちらにも時間を割いてくださりありがとうございます。
また、実践へのコメントも頂けて嬉しいです。太田越さんの学校でも、職員室にお席があるのですね。八田中学校も在庫を置く場所が広くなく、苦慮しています…。
実践報告についても、拝見しました。体育後援費や実習費など様々な集金がある中で、一括して口座振替にできたこと、とても素晴らしい成果だと感じます。本校ではPTA会費と生徒会費は未だ現金集金のため、来年度に向けて取り組んでいけたらな…と思っているところです。実践を参考にさせていただきます。石橋さん
まず学校規模の大きさに身震いしました。大きな学校にはまだ勤めたことがなく、想像するだけでも大変そうです…。お疲れさまです。
生徒や来客の情報共有、とても参考になります。不登校生徒がどの教室にいるかや、いつどんな来客があるのかなど、本校のような小規模校でも情報がうまくいきわたっていない現状があります。実践を拝見し、目に見える形で共有することの大切さを感じました。
また、集金業務や共同実施についての情報提供もありがとうございます。こちらでも金額の大きさは未納の増減にはつながりにくいようで…取り組みへの勇気が湧きました。2023年7月31日 6:51 PM #11055石川支部 石橋
ゲスト以下、金沢市の現状を簡単にご説明いたします。
<集金業務について>
令和4年より、学校給食費が公会計化されました。年間を5期に分け、口座振替が行われます。
それ以外の学年費やPTA会費等の集金は、回数を減らしている学校が多いように思います。
振替の時期については、同じ校区の小中学校で統一しているところもあります。
1回あたりの徴収額が増えることで、未納も増えるのではないかという懸念もありましたが、
自分が聞く限りではあまり大差はないようです。
<共同実施>
石川県における共同学校事務室の設置状況は、野々市市のみとなっています。(第5分科会参照)
金沢市では令和元年~2年にかけて、ひとつの校区(4校)が共同実施モデル事業の指定を受け、
を先行実施しました。令和3年以降は、希望する中学校区単位で市教委に申し込み、実施する方法
となっています。取り組む内容は各校区で異なるものの、今年度の応募率は95%だそうです。
どうやって組織化に結びつけるか、模索しています。☆太田さん、政木さん
県の研究大会の運営準備、お疲れ様です。
徳島県は未だ行ったことがないので、行きたい場所のひとつです。
初めての四国は香川県で、夏の高松港の景色が忘れられません。
瀬戸内海は、日本海とは違う明るいエメラルドが印象的でした。
☆山岸さん、時田さん
安曇野の風景、信州の美しい山脈、南アルプス・・
澄んだ空気が伝わってくるようです。
校庭から富士山が見えるなんて羨ましいです(^^)たくさんの実践を紹介していただき、ありがとうございます。
感想が追いつきませんが、ゆっくり拝見しております。2023年7月31日 12:51 PM #11029石川支部 石橋
ゲスト投稿がすっかり遅れてしまい、申し訳ありません。
皆様の実践に比べれば本当にささやかなもので、全く目新しいものではありませんが、
夏休みの宿題(?)として提示させていただきます。Attachments:
2023年7月31日 10:24 AM #11019徳島支部 太田越
ゲストみなさまの実践、拝見しました。一応リーダーの指名をいただきながら、投稿が大変遅くなりましたこと、申し訳ありません。
言い訳ですが、徳島県の事務研究大会の分科会運営で手一杯になってしまっていました。すみません。
校納金の「集金業務の実践」が多かったので、私もその内容で作ってみました。思えば、自分の実践(?といえるかどうか)を、こんな風にまとめたことはありませんでした。ふりかえりや記録ができていなかったんだなぁと思います。時田さんの「事務用品の見える化」の実践すばらしいと思います。本校は職員室に事務用品置き場がなく、(事務室がなく職員室に居ます)近くの部屋2箇所に保管しています。自分が転勤して来たすぐは、どこが保管場所が分かりませんでした。今年こそは、なんとかしたいと思いつつ、まだ何もできずにいます。
共同学校事務室になって3年目。徳島県では平成18年度から「事務グループ」という形で、共同実施の試行がされてきました。法的根拠に裏付けられた共同学校事務室となったのに、事務グループとの差異を見いだせずにいます。共同学校事務室の取り組みについてもワークシートにまとめて、後で送りたいと思います。(文章にまとめるのがとても苦手で、申し訳ないです。)
Attachments:
2023年7月28日 11:01 AM #10952長野支部 山岸
ゲスト政木さん
お忙しい中、質問に答えていただきありがとうございました。具体的に内容がわかり、イメージできました。
一点、
集金月が年度末まであると、会計の締め(会計報告等)が多忙な時期と重なり大変なのでは?とも思いました。
実情等について今後の交流時にお聞かせください。ありがとうございました。
2023年7月28日 9:56 AM #10945香川支部 政木
ゲストお忙しい中、お読みくださりありがとうございました。
簡単にではありますが、ご質問にお答えさせていただきます。山岸さん
①給食費が無償化になる前と後の学校集金の集金状況は具体的にどのように回数が減ったのでしょう?
②無償化前は、例月の学校集金(徴収金)と給食費を合わせて集金していたのでしょうか?①給食費無償化前の集金振替月 4月、5月、6月、7月、9月、10月、11月、12月、1月、2月、3月
給食費無償化後の集金振替月 5月、7月、10月、12月、2月、3月
②はい。無償化前は、給食費と合わせて集金していました。
集金の内訳は、教材費、PTA会費、学級費、給食費(無償化前)です。
それぞれの費目の通帳に入るようになります。時田さん
①集金1回あたりの保護者負担額の変化
②通知した際の保護者からの反応①無償化後の1回あたりの負担額は、給食費がない分、振替回数を減らしても(教材費の額が増えても)全体的には減っています。(給食費は1月5000円ほどかかっていたので)
未納者数はあまり変わっていません。②特に反対やクレームにつながるようなことはありませんでした。
今月引き落としはあったっけ?というような反応はあったようです。
ちなみに、就学援助受給者は、無償化前から給食費の負担はないため、1回あたりの負担額が増えたように感じるかもしれません。市の政策の「小学校の給食費の無償化」がなければ実現することはなかった取組だとは思いますが、市内の小学校の事務職員同士で情報交換しながら、現状を変えていく経験ができたのは良かったです。
2023年7月26日 5:28 PM #10884山梨支部 時田
ゲスト政木さん
実践報告、拝見しました。
金融機関の手数料に悩む身としては、とても魅力的な実践です。データ登録や未納通知の回数が減ることも、業務の改善につながりますね。
集金回数を半分に減らしたとのことですが、以下2点はどのようだったでしょうか。お尋ねさせてください。・集金1回あたりの保護者負担額の変化
・通知した際の保護者からの反応よろしくお願いいたします。
2023年7月26日 5:18 PM #10879山梨支部 時田
ゲスト山岸さん
HPにお越しいただいたとのこと、ありがとうございます。安曇野市もとても景色のよいところだという印象です。大学の頃に少しばかりお隣の松本におりましたが、北アルプスを望む眺めの良さを今でも覚えています。
質問へのお返事、ありがとうございました。
(1)未納者の集金
最終的に現金でなく「保護者が学年口座へ振込」という点、目から鱗でした。確かに、それなら現金を可能な限り扱わない対応ができますね!貴重なお話をありがとうございます。(2)ネットバンキングの振込手数料
ゆうちょの各種手数料の安さに驚いています。取引業者の理解を得る取組が必要にはなりそうですが、それを差し引いても魅力的ですね。八田中学校は地銀の山梨中央銀行を利用していますが、引落手数料は1件55円、振込手数料は金額により330円ほど、さらに学校全体にかかるネットバンキングの利用料が年間で33,000円と、悩ましいところです。(3)共同学校事務室の教員向け周知資料について
実際に作成したものを拝見でき、大変有難く思います。共同学校事務室についての広報と、制度改正などのお知らせをあわせるのはとても効果的だと感じました。南アルプス市では、室長クラスの方が共同学校事務室についての広報資料を作成してくださっており、職員向け資料はグループ業務として別個に取り組んでいます。二つを併せることで、読まれにくそうな事務室についての資料にも目を向けてもらいやすそうだと感じました。
事務室だよりを拝見する中で、「事務手続きマニュアル」についての取組に興味を惹かれました。こまごまとした事務手続きについて、こういったマニュアルがあれば、事務職員側もガイドとして心強いですし、新採用事務職員が配置された学校などでも手続き漏れを防ぐことに繋がりますね。素敵です!実践報告へのコメントもありがとうございました。
1 学年会計業務の支援
学校独自でなく地域ごとに取扱要領の制定や様式の統一が進んでいる、ということに感動を覚えます。やはり、異動しても同じ形で会計業務が行えることは、教員の業務へのストレスを減らし、ハードルを下げることに繋がりますね。
お恥ずかしい話、本校では、そもそも伺いの手続き自体が存在しておりません。近隣校でも学年会計に収入・支出伺いがあるということはあまり聞きません。お話を伺って、私費会計業務はこの地域における大きな課題であるのだと感じました。2 事務用品の見える化
ありがとうございます。片付けについては、「職員室のモノ、1t捨てたら残業減りました!」という本に感化されて手を付けました。最近では「学校の片づけ術」という本も出ていたりして、やってみたい、と思いつつ…環境に慣れてしまうとつい放置してしまいます…。2023年7月26日 2:25 PM #10867長野支部 山岸 彰
ゲスト政木さん
実践報告拝見しました。
「給食費の無償化」は大きな改善だと思います。
ひとつ質問させてください。・給食費が無償化になる前と後の学校集金の集金状況は具体的にどのように回数が減ったのでしょう?無償化前は、例月の学校
集金(徴収金)と給食費を合わせて集金していたのでしょうか?
よろしくお願いします。
市内事務職員間の情報共有等によるとりくみは心強いと思います。(私もそうでした。)2023年7月25日 11:39 AM #10791香川支部 政木
ゲストご無沙汰しております。
投稿が大変遅くなり申し訳ないです。
交流の進め方等、ありがとうございます。皆様の報告を拝見させていただき、大変勉強になりました。
未熟な経験で恐れ多いのですが、ワークシートを投稿いたします。
市内で共同学校事務室は進んでいない状況なので、
校内の集金関係の事例を記載させていただいております。
よろしくお願いいたします。Attachments:
2023年7月24日 4:39 PM #10743長野支部 山岸 彰
ゲスト続けて失礼します。
実践報告拝見しました。あらためて、他の地域のとりくみの実際を知ることはとても興味深いことです。また、その報告から同じ方向性を見いだすと、心強くも感じています。
1 学年会計業務の支援
長野県内では「学年会計取扱要領」の制定が地域毎に進んでいます。私が勤務している「中信地域」では、校内の取扱はほぼ同じになってきています。様式の統一「収入伺い」「支出伺い」「会計報告」は統一した形で行われています。教職員が異動しても、ほぼ同じシステムで会計業務を行う形が整ってきました。学校集金を公会計にする研究も進められつつあると聞いていますが、しばらくは校内業務をなるべく単純化して、教員の負担軽減を図っていくことが必要ですね。2 事務用品の見える化
素晴らしいとりくみだと思います。長野県内でも同様の実践は報告されることも多く、私自身も課題意識はありますが、生来の「不精」で今や「片付けられない老人」となっています。
前任校では、前任者が棚の表記を文字でなくイラストで整理していました・・・。
「メッシュ棚」とか実現するといいですね。2023年7月24日 4:04 PM #10737長野支部 山岸 彰
ゲスト時田 さん
返信ありがとうございます。
先ほど八田中学校のHP少し拝見させていただきました。(75,923人目の来訪者でした)
見晴らしがよさそうな・・・もも畑、すもも畑・・・周囲の環境良さそうですね (^_^)質問をいただいたのでお答えします。
(1) 未納者の集金
1回目口座振替日→ 振替不能家庭に次回引き落とし日の連絡通知を発送
2回目口座振替日→ 各学年の口座に保護者が振り込む旨の連絡通知発送
「現金の取り扱い無し」を原則としていたのでこのような形になっていました。すべてを把握していませんし、引き落とし不能の要因は様々なので、実際には現金集金の実態もあったかもしれません。(この報告は2校前の事例ですが、前任校でも基本的には同じ取り扱いでした。前任校は未納家庭の割合が多く、修学援助費支給時に直接現金で学校に納めていただくこともありました。)
(2) ネットバンキングの振込手数料
口座振替はゆうちょ銀行の「ゆうちょBizダイレクト」支払いは「ゆうちょダイレクト」で行っていました。ゆうちょ銀行の長所は、口座振替手数料が「1回10円」と安いところです。年間で保護者負担は100円程度になります。さらに「ゆうちょダイレクト」は、ゆうちょ口座の場合、「1月5回まで手数料無し」という所です。関係業者にもゆうちょ口座への払い込みをお願いしてきた経過もあって、この地域ではこのシステムを利用する学校が増えています。(取扱業者によっては現金支払い、も残っています。)
(3) 共同学校事務室の教員向け周知資料について
室長の許可を得たので、実際のおたよりをアップします。よろしくお願いします。
2023年7月24日 1:41 PM #10729山梨支部 時田
ゲスト続けて失礼します。
ささやかすぎてお恥ずかしいのですが、なんとか実践と呼べそうなものをワークシートにまとめてみました。
普段自分は何をしているんだろう?と少しショックでしたが…アップさせていただきます。他グループの掲示板を覗いてみたところ、詳しめな自己紹介をしているグループがあったので、
わたしの勤務状況などを少し載せてみます。
もしよろしければ、改めて皆様のことも教えていただけると嬉しいです。氏名 時田美緒
学校名 南アルプス市立八田中学校
学校規模 普通6学級+特支3、生徒159名、常勤職員23名
経験年数 10年目
在校年数 4年目
勤務状況 県費1名配置 事務室はなく、職員室に席があります
観光PR 名所という名所はありませんが、もも・すもも・さくらんぼ・シャインマスカットなど、
フルーツ農業が盛んです。
学校はもも畑やすもも畑に囲まれ、のんびりした雰囲気の場所にあります。
校庭に立つと、御坂山地の向こうに富士山が頭を出しています。
共同実施の状況
令和2年度から、南アルプス市に共同学校事務室が設置されました。
市内22校を北・南に分けて事務室を設置し、それぞれに室長を置いています。
月1度の市教委との打ち合わせを兼ねた会議、給与書類の相互チェック、
3つに分かれてのグループ業務(マニュアル整備や予算研究、おたより作成など)を主に行っています。
聞いてみたいこと
学校徴収金に事務としてどのようにかかわっているか、
また校内ではどのような体制が敷かれているか、お尋ねしたいです。Attachments:
2023年7月24日 1:34 PM #10728山梨支部 時田
ゲストお疲れさまです。
八田中学校は先週末で夏季休業に入りました。8月25日の始業式まで、すこしゆったり仕事ができそうです。山岸先生、実践事例を拝見しました。お忙しい中、早々にアップしてくださりありがとうございます。
1.学校集金について
34学級で現金集金はあまりに恐ろしいですね…。大変おおきな取組で、ご苦労も多かったことと思います。
本当にお疲れさまでした。
本校は私が異動してきた当初から口座引落ですが、利用金融機関がなぜか3つありました。
現在は2つ、再来年度にようやく1つにまとまる予定ですが、絶対に一本化した方が楽だと感じています。
また、同様にネットバンキングを利用していますが、生徒数が少ないため、口座登録や月々の送信は事務が行っています。
学校規模によっても、どの仕事をどの担当が行うか、変わってくるものですね。
拝見するなかで、2点、お尋ねさせてください。
(1)未納者の集金はどのように行われていますか?本校は、2度目の引落ができず、現金集金です。
(2)支払もネットバンキング経由とありますが、手数料はどこから支出されていますか?
2.共同実施について
こちらもわかりやすく状況をまとめてくださり、ありがとうございます。
1点、教えてください。
(1)教員向けの周知資料は、例えばどのような内容ものが作成されていますか?またお時間のとれる際にでも、お返事いただけますと幸いです。
2023年7月21日 1:47 PM #10681石川支部 石橋
ゲスト皆様、ご無沙汰しております。
全国的な猛暑が続いていますが、体調などお変わりなくお過ごしでしょうか。
金沢市は今日から夏期休業に入りました。
こちらへの投稿がすっかり遅れてしまい、大変申し訳ありません。
皆様のやり取りのおかげで、遅ればせながらイメージが掴めました。
参加しやすいご配慮やきっかけを作っていただき、ありがとうございます。
少しでも分科会が有意義なものになるよう、シート作成に取りかかりたいと思います。
よろしくお願いいたします。2023年7月19日 5:43 PM #10639長野支部 山岸 彰
ゲスト皆様、お疲れ様です。
昨日、セッション2の実践事例をアップさせていただきました。
この報告が分科会のねらいとは的外れなものとなっている感も否めないため、もう一つアップさせてていただきます。
繰り返しですが、少しでも話題の「きっかけ」になればと考え、事例を報告します。
よろしくお願いします。長野支部 安曇野市立堀金中学校 山岸 彰
Attachments:
2023年7月18日 11:06 AM #10589長野支部 山岸 彰
ゲスト皆様、お疲れ様です。
実践事例を全事研に投稿するのは敷居が高いので、こちらにセッション2を添付させていただきます。この分科会が意図する実践には程遠いと思いますが、何かの「きっかけ」になればと考え、事例を報告します。
よろしくお願いします。長野支部 安曇野市立堀金中学校 山岸 彰
Attachments:
2023年7月11日 1:26 PM #10475長野支部 山岸 彰
ゲスト時田さん
ご確認ありがとうございます。
これで、交流のイメージが出来上がってきました。皆様
厳しい暑さが続きますが、なにかと多忙な学期末を乗り越えて
有意義な意見交換ができればと思います。私も老体にむち打って、シート作成へ挑みたいと思います。
よろしくお願いします。 -
投稿者返信
- フォーラム「福井大会第5分科会専用」には新規投稿および返信を追加できません。








