石川県公立小中学校教育事務研究会
  • 事務研究会
    • 要覧
    • 会長挨拶
    • グランドデザイン・事業計画
    • 組織体制
  • 研究大会
  • 各委員専用
    • 役員会専用
    • 研究部専用
    • 研修部専用
    • 情報部専用
    • ハンドブック改訂委員(専用)
    • 運営委員会(専用)

返信先: Iグループ専用

2023.07.28
2023年7月28日 10:03 AM #10946
兵庫県・佐藤
ゲスト

すみません。
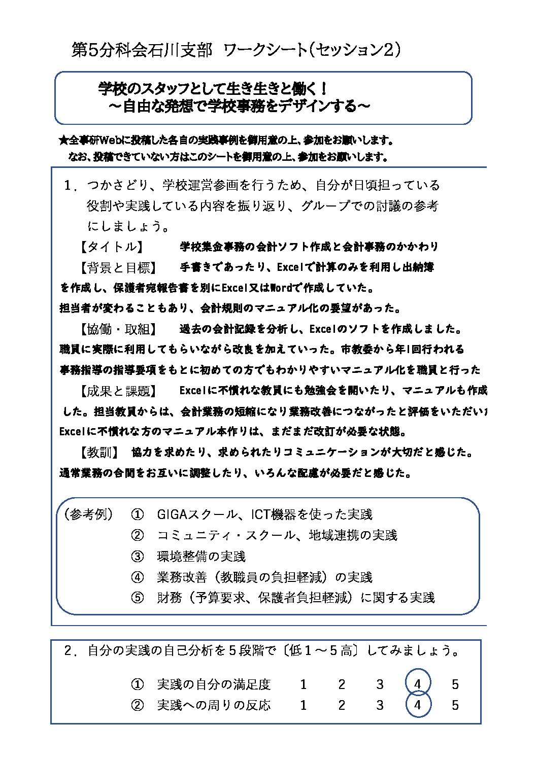
ZOOM の直前ですが、ワークシートを添付いたします。

Attachments:
  1. 500d0ef60c6ed1be043c891a5241555d.pdf

石川県公立小中学校教育事務研究会

会員専用ページ

  • 各委員会より
  • 総会・セミナー
  • ハンドブック
  • 学校事務日誌【奥能登事務研】
  • じむ研「はくさん」
  • 🆕ジムテク~事務の実践テクニック~
  • 調査
  • 🆕研修案内

【一般公開】学校事務職員とは?

  • 学校事務ってどんな仕事?
  • 🆕学校事務とフェーズフリー

リンク

  • スマートスクールネット
  • 全国公立小中学校事務職員研究会
  • 公立学校共済組合石川支部
  • 石川県小中学校教育研究会
  • 石川県教育委員会
  • 石川県自治研修センター

管理者用ページ

ログイン

石川県公立小中学校教育事務研究会
  • お問い合わせ
  • Webページガイドライン
© 2008-2026 石川県公立小中学校教育事務研究会.
  • トップ
  • 事務研概要
  • 会員専用
  • 各委員専用